政策文件

政策文件

网站首页 >> 政策文件 >> 正文

教育部、河南省人民政府关于深化职业教育改革推进技能社会建设的意见

发布日期:2026-02-16    作者:     来源:    点击:

豫政〔2021〕2号

 

教育部各司局、各有关直属单位,河南省各省辖市人民政府、济源示范区管委会、各省直管县(市)人民政府、省人民政府各部门:

职业教育与经济社会发展联系最为紧密、与就业和民生关系最为直接,是培养技术技能人才的重要途径。河南作为全国重要的经济大省、人口大省,深化职业教育改革、推进技能社会建设,加快培养数以千万计的知识型、技能型、创新型劳动者大军,是实施促进中部地区崛起、黄河流域生态保护和高质量发展等重大国家战略的历史选择,是开创高质量发展崭新局面、实现中原更加出彩的必由之路。教育部和河南省政府决定,为河南深化职业教育改革、推进技能社会建设,打造技能强省,制定本意见,请认真贯彻落实。

一、指导思想和总体目标

(一)指导思想。以习近平新时代中国特色社会主义思想为指导,深入贯彻习近平总书记视察河南重要讲话和关于职业教育工作的重要指示精神,全面落实《中国教育现代化2035》《国家职业教育改革实施方案》,牢固树立新发展理念,把发展职业教育摆在更加突出的位置,树立崇尚技能的价值导向,优化技能社会建设环境,提升技术技能人才供给水平,打造深化职业教育改革、推进技能社会建设的河南样本

(二)总体目标。通过深化职业教育改革、推进技能社会建设,面向全体劳动者的现代职业教育体系更加完善,高素质劳动者和技术技能人才的数量显著增加、结构更加合理、质量明显提高,技术技能人才的社会地位和经济待遇明显提升,更加开放灵活的终身教育体系逐步健全,技术技能人才的重要贡献和重大作用日益凸显,尊重技能、崇尚技能、学习技能的社会氛围基本形成。

二、突出德技并修,树立崇尚技能的价值导向

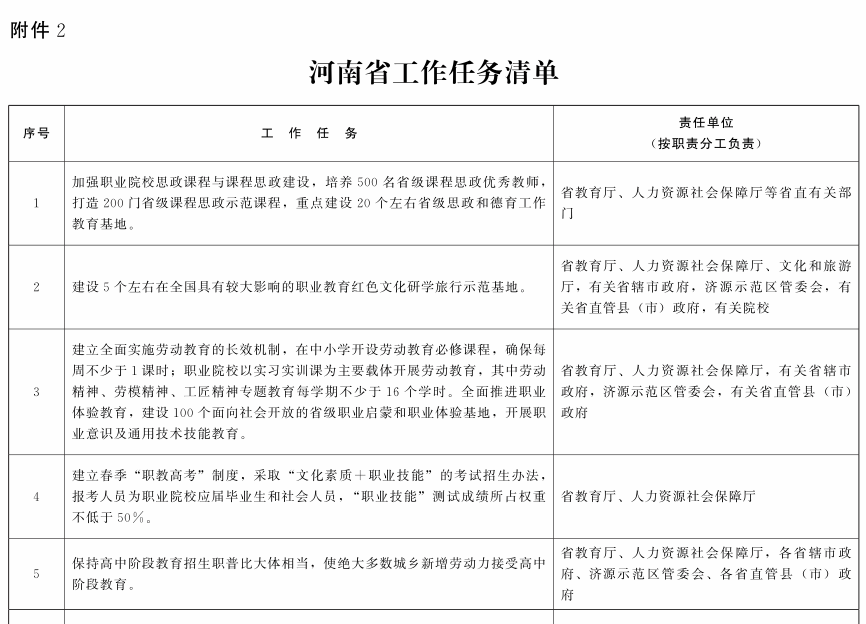
(三)强化德技并修的育人导向。全面落实立德树人根本任务,把社会主义核心价值观融入技术技能人才培养全过程。加强职业院校(含中等职业学校、技师学院、专科高等职业学校、本科层次职业学校,下同)思政课程与课程思政建设,培养500名省级课程思政优秀教师,打造200门省级课程思政示范课程,重点建设20个左右省级思政和德育工作教育基地。充分发挥职业院校共青团在思政教育中的独特作用,着力加强青年学生理想信念教育、爱国主义教育。加强职业院校体育、美育、心理健康和法治教育。创新开展职业院校文明风采、师德师风建设巡讲等活动,通过大国工匠、劳动模范进校园和经典诵读、道德讲堂等形式,着力培养学生的职业道德、工匠精神,构建全员、全过程、全方位育人格局。

(四)推进技能社会的文化建设。开展中华优秀传统文化、革命文化、社会主义先进文化教育,举办技能大赛、素质能力大赛、中华优秀传统文化大赛、创新创业大赛等活动,规范选用国家统一编写的中等职业学校思政、语文、历史课程教材和高等职业学校思政理论课教材,引导学生增强中国特色社会主义道路自信、理论自信、制度自信、文化自信,厚植爱国主义情怀。深入挖掘焦裕禄精神、红旗渠精神、大别山精神等,传承红色基因,建设5个左右在全国具有较大影响力的职业教育红色文化研学旅行示范基地。

(五)营造崇尚技能的社会氛围。将技术技能教育与劳动教育、职业启蒙教育深度融合,弘扬劳模精神、劳动精神、工匠精神。建立全面实施劳动教育的长效机制,在中小学开设劳动教育必修课程,确保每周不少于1课时;职业院校以实习实训课为主要载体开展劳动教育,其中劳动精神、劳模精神、工匠精神专题教育不少于16个学时。全面推进职业体验教育,建设100个向社会开放的省级职业启蒙和职业体验基地,开展职业意识及通用技术技能教育。大力宣传技术技能人才和高素质劳动者的先进事迹和重要贡献,弘扬劳动光荣、技能宝贵、创造伟大的时代风尚,努力营造尊重技能、崇尚技能、学习技能的浓厚氛围。

三、凸显类型特征,完善现代职业教育体系

(六)建立职业教育高考制度。支持河南深化高考改革,建立春季职教高考制度,采取文化素质+职业技能的考试招生办法,报考人员为职业院校应届毕业生和社会人员,职业技能测试成绩所占权重不低于50%。支持河南扩大普通高等学校专科毕业生升入本科阶段学习招生规模;支持河南专科高等职业学校与应用型本科高校、本科层次职业学校开展3+2对口贯通培养试点。支持河南按照教育部有关规定免试招收本省代表我国参加世界技能大赛获奖选手接受本科层次教育。

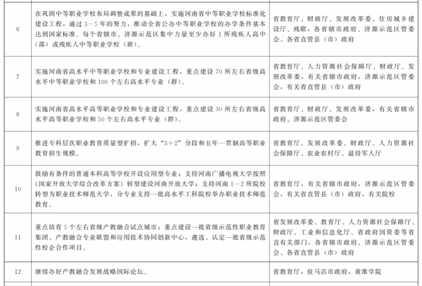
(七)巩固中等职业教育的基础地位。保持高中阶段教育招生职普比大体相当,使绝大多数城乡新增劳动力接受高中阶段教育。在巩固中等职业学校布局调整成果的基础上,实施河南省中等职业学校标准化建设工程,通过35年的努力,推动全省公办中等职业学校的办学条件基本达到国家标准。实施河南省高水平中等职业学校和专业建设工程,重点建设70所左右省级高水平中等职业学校和100个左右高水平专业(群)。每个省辖市、济源示范区集中力量至少办好1所残疾人高中(部)或残疾人中等职业学校(班)。支持中等职业学校多样化发展,探索举办以艺术、体育等为核心培养内容的特色职业学校。

(八)创新发展专科层次职业教育。根据区域经济发展和产业需求,对专科高等职业学校实行分类指导,支持专科高等职业学校重点办好服务地方发展的特色优势专业(群),逐步建设成为集就业教育、升学教育、培训教育、创新中心于一体的区域技术技能积累的重要资源集聚地。实施河南省高水平高等职业学校和专业建设工程,重点建设30所左右省级高水平高等职业学校和50个左右高水平专业(群)。推进专科层次职业教育质量型扩招,扩大3+2分段和五年一贯制高等职业教育招生规模。

(九)积极发展本科层次职业教育。支持河南扩充本科层次职业教育资源,多路径发展本科层次职业教育,优化本科院校布局。鼓励有条件的普通本科高等学校开设应用型专业。支持河南广播电视大学按照《国家开放大学综合改革方案》转型建设河南开放大学。

四、深化产教融合,大力推进校企“双元”育人

(十)打造产教融合发展平台。实施河南省职业教育产教融合发展行动计划,支持郑州市建设国家级产教融合试点城市,重点培育5个左右省级产教融合试点城市;支持河南建设一批国家级高水平专业化产教融合实训基地、示范性职业教育集团、产教融合型企业。重点建设一批省级示范性职业教育集团、产教融合专业联盟和应用技术协同创新中心,遴选、认定一批省级示范性校企合作项目,打造产教融合高地,提升校企双元育人水平。推广企业和职业院校工学结合、校企合作的双主体技术技能人才培养模式,全面推行现代学徒制等校企双元育人模式。继续办好产教融合发展战略国际论坛。建立省级产教融合校企合作信息服务平台,发布行业人才需求预测信息,组织各类产教对接活动,促进校企需求精准对接。

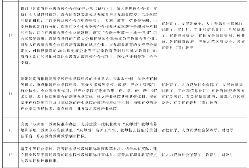
(十一)完善校企合作激励政策。修订《河南省职业教育校企合作促进办法(试行)》,深入推进校企合作。发挥企业重要办学主体作用,支持社会力量以股份制、混合所有制等形式举办或参与举办职业院校、二级学院和培训机构。校企合作中,学校可从中获得智力、专利、教育、劳务等报酬,由学校按规定自行分配。探索建立企业根据校企合作办学成本获得合理回报机制,调动企业参与校企合作的积极性。建立产教融合型企业认证制度,落实金融+财政+土地+信用组合式激励政策。鼓励有条件的在豫央企和省属国企率先成为产教融合型企业,对纳入产教融合型企业建设培育范围的试点企业,兴办职业教育的投资符合规定的,可按投资额的30%抵免该企业当年应缴教育费附加和地方教育附加。河南省有关部门和各地可对职业教育示范性校企合作项目、现代学徒制等项目给予支持。

(十二)加快推进产业学院建设。制定河南省推进高等学校产业学院建设的指导意见,采取股份制、混合所有制等形式,重点推进产业学院建设。充分发挥高等学校、政府、产业主管部门、行业协会、企业等重要作用,把产业学院打造成为集产、学、研、转、创多功能、多主体深度融合的新型办学实体。建立产业学院共建共管体制,探索基于产权制度和利益共享机制的产业学院治理结构与运行机制。构建省校两级产业学院布局体系,重点建设一批省级示范性产业学院。

五、深化“三教”改革,提升技术技能人才培养质量

(十三)深化教师队伍建设改革。加强职业院校双师型教师队伍建设,完善双师型教师标准和认定办法。支持建设一批职业教育双师型教师培养培训基地、教师企业实践基地、双师型名师工作室、教师技艺技能传承创新平台、职业教育教师教学创新团队。落实中等职业学校、高等职业学校教师职称制度改革要求,结合本省实际,建立健全区别于普通教育的职业院校教师职称评审体系,完善具有职业教育特点的教师职称评审标准。制定职业院校教师绩效工资总量核增与分配政策。制定完善师资双向流动、兼职兼薪办法。允许学校按编制数额20%左右的比例自主招聘兼职教师。对职业院校引进兼职教师的,同级财政可统筹资金予以支持。支持河南12所院校转型为职业技术师范大学,分专业支持一批高水平工科院校举办职业技术师范教育。

(十四)深化教材改革。职业院校教材必须坚持马克思主义指导地位,体现党和国家意志。规范和加强职业教育教材管理,严格执行国家和省关于教材管理的规定,规范选用国家规划教材。聚焦河南先进装备制造等重点产业发展需求建设校企双元合作开发的省级规划教材。建设一批具有河南特色的省级规划教材、200种左右校企合作开发的地方特色教材,倡导使用新型活页式、工作手册式教材并配套开发信息化资源,切实提高教材建设水平。每3年修订1次教材,其中专业教材随信息技术发展和产业升级情况及时动态更新。建立科学完善的中等和高等职业教育衔接课程体系,实现技术技能人才培养的系统化和制度化。重点建设河南省职业教育数字化教学资源公共服务平台,开发、建设30个左右省级职业教育专业教学资源库、1000门左右省级精品在线开放课程。

(十五)深化教学方法改革。适应互联网+职业教育发展需要,运用现代信息技术改进教学方式方法,推进虚拟工厂等网络学习空间建设和普遍应用。组织开展一教师一优课、一专业一品牌活动,促进职业院校全面提升教学质量。大力推广线上线下混合式教学、项目教学、案例教学、情境教学、模块化教学等教学方法,在教学中广泛运用现代信息技术。

(十六)改革评价考核机制。深化职业教育评价改革,破除教育评价体系中的五唯顽疾。完善政府、行业、企业、职业院校等共同参与的评价机制,积极支持第三方机构开展评估,并将结果作为对职业院校政策支持、绩效考核、表彰奖励的重要参考。调整、组建省级行业职业教育教学指导委员会,参与制定职业教育教学标准,对职业院校德技并修、产教融合、校企合作、育训结合、学生获取职业资格或职业技能等级证书、毕业生就业质量、双师型教师队伍建设等情况开展评价。制定覆盖主要专业,以职业能力清单和学习水平为核心内容,不低于国家标准要求的省级专业教学标准、课程标准、顶岗实习标准、实训基地建设标准。完善与职业教育发展相适应的学位授予标准和评价机制。

六、拓展成才路径,推进技能学习终身化

(十七)落实职业院校学历教育与培训并举的法定职责。将职业技能培训作为职业院校办学的重要功能和新的增长点,按照育训结合、长短结合、内外结合的要求,充分发挥职业院校在技能社会建设中的作用,并将承担职业培训情况作为核定职业院校教师绩效工资总量的重要依据,推动健全终身职业技能培训制度。大力实施职业院校全面开展职业培训促进就业创业行动计划,鼓励技工院校和其他职业院校积极参与全民技能振兴工程、职业技能提升行动、高素质农民培育计划、残疾人就业培训工程等,重点加强面向离校未就业高等学校毕业生、退役军人、农民工、高素质农民、残疾人、去产能分流职工、企业职工等群体的职业技能培训,年培训人次不低于在校生数的2倍。每个县(市、区)至少建设1所有实体依托的社区学院和1个养教结合的老年教育中心。

(十八)开展1+X证书制度试点。支持河南行业龙头企业积极申报培训评价组织,加强对培训评价组织的监督管理,积极参与国家1+X证书(学历证书+若干职业技能等级证书)制度试点工作。支持河南具有行业影响力、社会公信力的本省企业与职业院校联合开发职业技能等级证书,符合国家标准的优先推荐列入国家层面的职业技能等级证书目录。研究确定符合河南实际的职业技能等级证书培训考核收费标准,切实加强收费行为监管工作。

(十九)开展国家资历框架试点。支持河南探索职业教育国家学分银行落地工作机制、标准体系和实现路径。开展职业院校按学分收费制度改革试点,为学习者提供半工半读、工学交替等灵活多样的弹性学习形式。结合1+X证书制度试点工作,有序建立多领域学习成果互认联盟组织,探索制定学习成果互认标准,建立若干个学习成果认证分中心,建立学习者个人学习账户和终身学习电子档案,逐步推进学校之间,学校与行业、企业、培训机构之间实现学习成果互认,逐步实现学历教育和非学历教育相互融通,搭建技能人才终身学习和职业生涯发展立交桥,为国家资历框架建设积累经验。

(二十)开展职业能力重构试点。加强中国职业技术教育学会职业能力重构研究中心建设,积极创建国家级职业能力重构协同创新中心。支持共建国家职业能力重构研究中心。通过开展学生分层次、差异化培养和育训结合等研究,重新构建一系列课程体系和人才培养模式,引导普通高等学校毕业生再读职业院校学技术、退役军人等群体进入职业院校学技能,进一步提升劳动者技术技能水平和就业创业能力。制定大国工匠成长计划河南方案,建设一批职业能力重构试点院校,探索开展中原工匠班等多样化人才培养,探索劳动者职业能力重构的路径和模式,形成一批可借鉴、可复制的职业能力重构经验。

七、提升服务能力,推动经济社会高质量发展

(二十一)服务重大国家战略。积极服务促进中部地区崛起、黄河流域生态保护和高质量发展、国家粮食安全等重大国家战略,建立产业、行业、企业、职业、专业五业联动的职业教育发展新机制。建立紧密对接河南产业链、创新链的专业体系,紧紧围绕人工智能、新能源及网联汽车等十大新兴产业以及健康养老、家政服务等人才紧缺领域,出台优化职业院校专业布局的意见,促进专业链和产业链精准对接,扩大新兴产业和社会紧缺专业技术技能人才培养规模。支持职业院校与企业共建一批技术技能协同创新中心、工程(技术)研究中心等技术技能创新服务平台,加快科研成果应用转化,提升职业教育对经济社会发展的支撑能力。

(二十二)加强职业教育对外交流与合作。引进国(境)外职业教育优质资源和先进教育模式,支持有条件的职业院校开展中外合作办学;鼓励职业院校联合企业走出去办学,举办境外办学机构和项目,建立若干所鲁班工坊,积极开展对外合作和中外人文交流。鼓励支持有条件的职业院校参与开发国际通用专业标准和课程体系,推出一批具有国际影响力的高质量专业标准、课程标准、教学资源。服务一带一路建设,与一带一路沿线国家共享优质教育资源,构建教师互动、学生互派、学历互认的双向交流机制。推动具有河南优势的水利水电、轨道交通、中医药、现代农业等职业技能等级证书走出去,打造服务一带一路建设的河南职业教育国际品牌。

(二十三)服务县域经济高质量发展。每个县(市)至少要建好办好1所设施完善、功能齐全的达标中等职业学校,提升职业教育服务县域经济发展水平。坚持分类指导,引导职业院校主动对接优化开发县(市),重点加强现代制造、电子信息、能源化工、物流仓储等产业相关专业建设,助力优势产业集群转型提质;主动对接重点发展县(市),重点加强现代农业、食品加工、生物制药、电子商务等产业相关专业建设,助力特色产业集群高效发展,稳定粮食生产能力;主动对接生态功能县(市),重点加强环境保护、文化旅游、健康养老、生态林果业等产业相关专业建设,助力产业绿色发展,提升生态产品供给能力。加强覆盖县、乡、村三级的县域职业教育和培训体系建设,支持有条件的院校推行农学结合的弹性学习培养模式,积极开展高素质农民职业教育和职业技能培训。探索涉农院校人才培养新机制、新模式,重点打造10所左右乡村振兴人才培养优质院校,推动优质院校改革提升涉农专业,围绕农业农村发展建设新专业,加快推进乡村振兴带头人培养。重点建设30个河南省乡村振兴技术技能人才培养示范基地和60个示范专业点,着力培养培训有文化、懂技术、善经营、会管理的高素质农民,为县域经济高质量发展提供技术技能人才支撑。

八、加强组织领导,优化技能社会建设环境

(二十四)加强党对职业教育的全面领导。坚持党对职业教育事业改革发展工作的领导,各级教育工作领导小组要定期研究职业教育改革发展工作。加强对职业院校党建工作的指导,推进党建工作标准化、规范化,牢牢把握学校意识形态工作领导权,引导广大师生树牢四个意识、坚定四个自信、做到两个维护。坚持党建带团建,规范职业院校基层团组织建设,强化思想政治引领。推进职业院校治理体系和治理能力现代化,建立完善依法治校、自主办学、民主管理的运行机制和现代职业院校制度。

(二十五)建立部省协调推进体制机制。建立由教育部和河南省政府主要负责同志共同担任组长,教育部分管副部长和河南省分管副省长担任副组长,教育部相关司局和河南省政府有关部门负责同志为成员的领导小组,负责统筹协调推进工作;组建由教育部职成教司司长和河南省政府分管副秘书长、河南省教育厅厅长牵头的工作专班,负责具体推进工作。将深化职业教育改革、推进技能社会建设纳入部省会商议题,研究解决工作中的重大问题。河南各级政府和有关部门要切实落实发展职业教育的职责,河南省政府把深化职业教育改革、推进技能社会建设工作情况纳入对县级以上政府履行教育职责评价的重要内容,评价结果作为对县级以上政府领导班子和领导干部奖惩的重要依据。按照国家有关规定,对职业教育先进单位和先进个人给予表彰奖励。各地要制定一地一策的实施方案,并报工作专班备案。

(二十六)扩大职业院校办学自主权。进一步深化放管服改革,在内部管理、教师招聘、教师待遇、职称评聘、校企合作、专业设置等方面赋予学校更多自主权。学校根据办学实际需要和精简、效能的原则,在人员总量内自主确定教学、科研、行政职能部门等内设机构的设置和人员配备。学校按照规定自主设置岗位,自主确定用人计划,自主确定招聘标准、内容和程序,招聘方案报事业单位人事综合管理部门备案后,公开招聘岗位信息,自主招聘各类人才。大力推进职业院校内部管理体制改革,探索由学校自主聘用内设机构干部。

(二十七)完善经费保障机制。优化教育支出结构,持续加大职业教育投入,确保新增财政性教育经费向职业教育倾斜,确保教育费附加用于职业教育的比例不低于30%。拓宽办学筹资渠道,鼓励社会力量捐资、出资兴办职业教育。全面落实公办职业院校生均拨款制度,足额落实生均经费标准,逐步提高公办中等职业学校生均财政拨款水平,公办中等职业学校生均财政拨款水平可适当高于当地普通高中,公办高等职业学校生均拨款水平应不低于12000元,并根据发展需要和财力逐步提高。鼓励政府通过购买服务等方式支持民办职业院校发展。完善成本分担机制,健全职业院校学费标准动态调整机制。统筹利用地方政府债券支持职业院校加强符合条件的重点项目建设。将社区教育和老年教育纳入经济社会发展规划,将继续教育经费纳入同级财政预算。

(二十八)提高技术技能人才待遇。探索推进社会用人制度改革,克服五唯顽疾。健全以职业能力为导向、以工作业绩为重点、注重工匠精神培育和职业道德养成的技能人才评价体系,完善符合技术技能人才特点的职称评审与职级晋升制度。依托中原技能大奖”“中原技能大师等人才项目,大力培养支撑河南制造、河南创造的技术技能人才队伍。鼓励企业对高技能人才实行技术创新成果入股、岗位分红和股权期权等激励方式。探索为国家和河南经济社会发展作出突出贡献的技术技能人才在各级工会、团委、妇联等群团组织中兼任职务。按照国家有关规定,落实河南省参加世界技能大赛、中华人民共和国职业技能大赛、全国行业职业技能竞赛、全国职业院校技能大赛等职业技能竞赛获奖选手奖励政策。

 

附件:1.教育部支持政策清单

      2.河南省工作任务清单

 

 

教育部 河南省人民政府

2021年1月7日