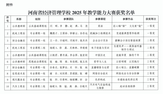
为深入贯彻《教育强国建设规划纲要(2024—2035年)》《中共中央国务院关于弘扬教育家精神加强新时代高素质专业化教师队伍建设的意见》等文件要求,学校于近日组织开展了2025年度校级教学能力大赛,经过文字材料评审和现场展示两个环节,共评出一等奖2个,二等奖3个,三等奖5个。
比赛现场,各参赛教学团队依序展示,从夯实文化底蕴、筑牢思想根基的公共基础课,到对接产业前沿、锤炼核心技能的专业核心课,每一堂课都体现出教师团队对教学内容的深刻把握、对学情特征的细致分析、对教学策略的精心设计和价值导向的自然融入,并借助智能平台与虚拟仿真等信息技术,开展互动探究与分层教学,展现了“人工智能+教育”背景下教学模式的积极探索。教师们的讲解,目标清晰、教法得当、互动有效,实施报告阐述,逻辑严谨、反思深刻、特色鲜明。评审专家精准点评、倾囊相授,观摩教师全心投入、汲取养分,整个赛场弥漫着严谨务实、共学共研的浓厚氛围。
校领导深入课堂一线,全程观摩教学实况,并从教材与学情适配、强化AI智能赋能、对接产业岗位需求、抓实课后反思互助、深化课程思政融入等方面提出了具体可行的指导意见。


此次教学能力大赛不仅是教师教学水平的一次集中展示,更是学校加强教师队伍建设的重要举措。学校将以大赛为契机,搭建更多教学交流、技能提升的平台,鼓励教师立足课堂实践钻研教学、深耕细作锤炼本领,通过常态化的教研活动、实用性的技能培训、接地气的教学研讨,逐步形成“爱教、会教、善教”的良好风貌,以扎实的教学功底、务实的育人作风,为学校职业教育高质量发展筑牢师资根基。